End of Life Care

Working from Helix Centre as a research and design consultant, we worked with a start up who aim to bring the end of life care space online, to empower patients and their families. My role was to partake in primary and secondary research, and workshop content strategy for tests and an MVP of their service.

workshop1.jpg

Discover and define

Through extensive primary research talking to specialists in the end of life care space, we ran a workshop to affinity map insights and scope the product.

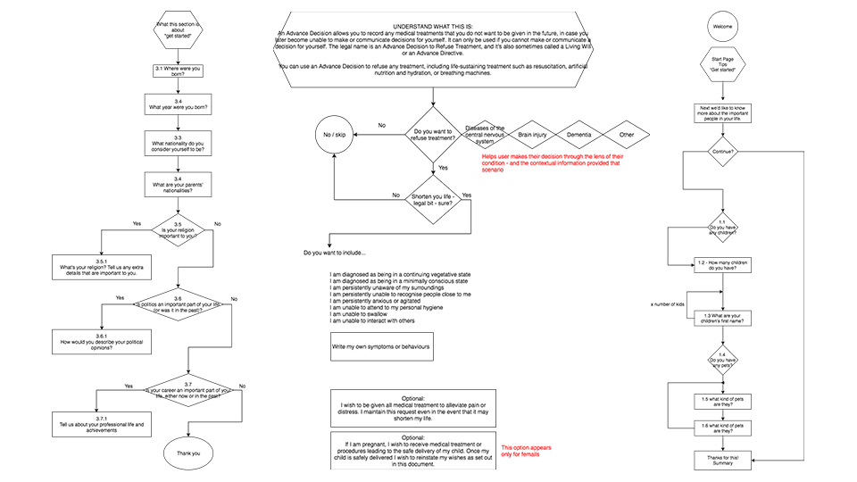
hfw_flows.jpg
Screenshot 2020-03-13 at 09.31.13.png

The prototype is broad but low-fi, to learn as much as possible.

proto1.png

50 pages quickly put together in keynote. Gave us various ‘chapters’ to learn from.